麻豆av
麻豆av
麻豆av概况
麻豆av简介
领导分工
机构设置
联系方式
人才培养
专业建设
课程建设
实践教学
教学管理
培养方案
教学成果
实训中心
学科竞赛
学科科研
学科建设
项目平台
学术交流
科研团队
产学合作
管理制度
师资队伍
师资概况
高层次人才
人才招聘
招生就业
招生工作
就业信息
创新创业
校友风采
学院视频
党建思政
党建工作
组织机构
思政教育
学院工会
党员发展
学生管理
组织机构
学生动态
六进公寓
团学工作
心理健康
日常管理
管理制度
风采展示
下载中心
线上艺术馆
美术馆
环设馆
视传馆
书法馆
学校主页
专题专栏
学习宣传贯彻习近平总书记考察我校重要讲话精神
深化本科教育教学改革
本科教育教学审核评估
创新创业
学思想强党性
麻豆av
>>
招生就业
>>
就业信息
>> 正文
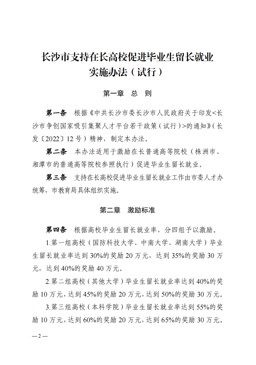
长人才办发【2022】12号文件——关于印发《长沙市支持在长高校促进毕业生留长就业实施办法(试行)》的通知
发布时间:2022-07-06 作者: 浏览次数: